Instance Verification Kit (IVK)

spin lock @ [30895+27+/linux-3.19-rc1/drivers/usb/gadget/udc/r8a66597-udc.c]
Instance Signature: lock

The Matching Pair Graph:


Function Name
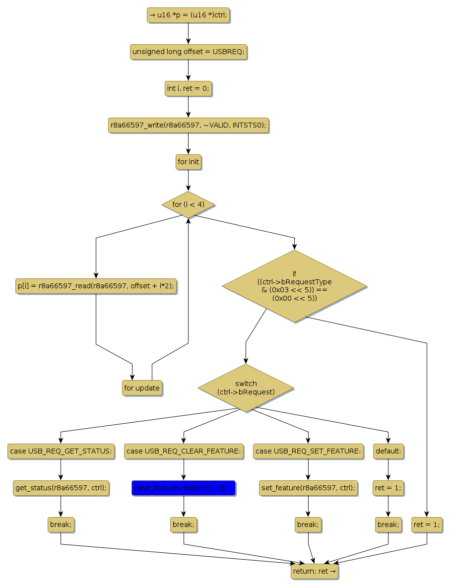
Control Flow Graph (CFG)
Events Flow Graph (EFG)
Source Correspondence
clear_feature [30282+13+/linux-3.19-rc1/drivers/usb/gadget/udc/r8a66597-udc.c]
irq_control_stage [34002+17+/linux-3.19-rc1/drivers/usb/gadget/udc/r8a66597-udc.c]
r8a66597_irq [36347+12+/linux-3.19-rc1/drivers/usb/gadget/udc/r8a66597-udc.c]
setup_packet [32303+12+/linux-3.19-rc1/drivers/usb/gadget/udc/r8a66597-udc.c]